Understanding Vocera Care Team Sync Integration

Vocera Care Team Sync (CTS) integration allows for routing of alerts and messages to the caregivers currently assigned to rooms and patients.

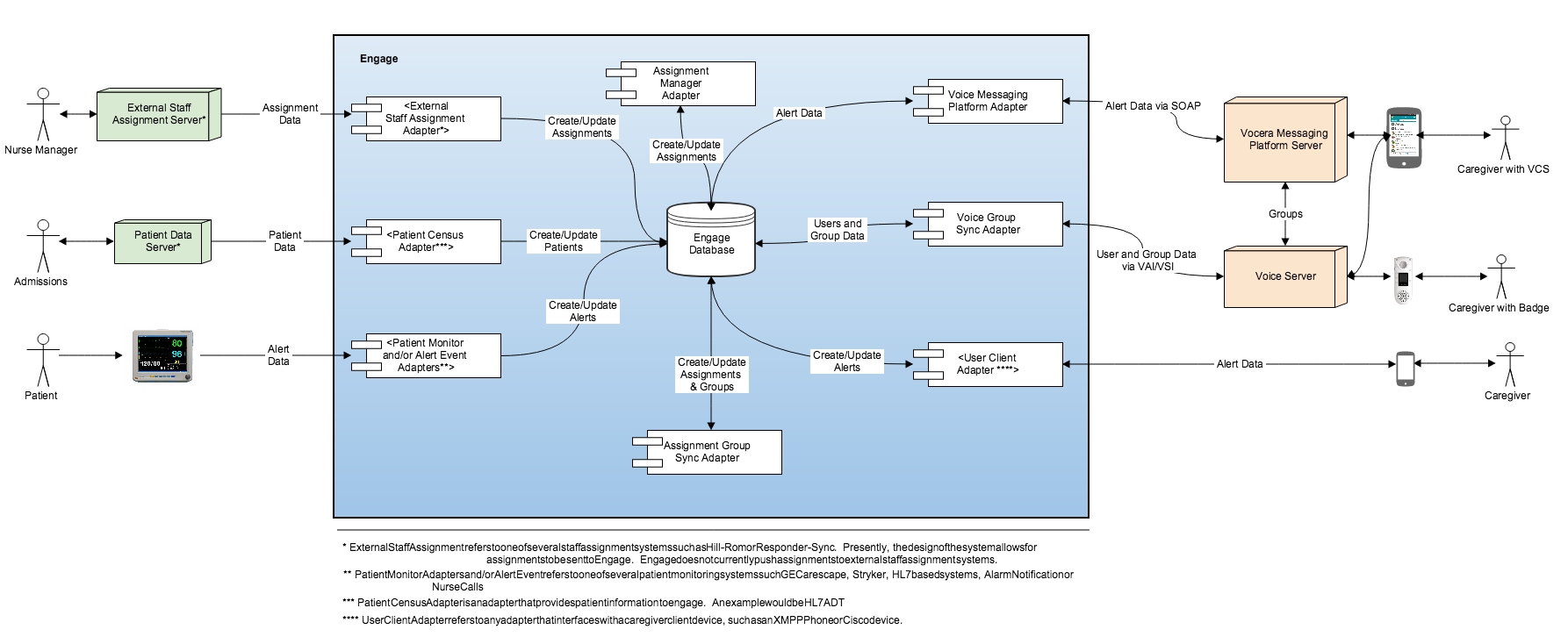
As the assignments and personnel change over time, the system adjusts the care team to ensure proper routing of alerts and messages. A number of systems and adapters are utilized to dynamically route alerts and messages based upon assignments. Assignments can be created either from an external assignment system, or based upon Vocera Voice Server groups.

Assignments from an External Assignment System

When the assignment comes from an external system, the external assignment adapter will normalize the information into an Assignment linked to a Location, and Role which has an association to a Patient and Group. The association to a group is maintained by the Vocera Assignment Group Sync Adapter. This group is synchronized with the Vocera Voice Server via the Vocera Voice Group Sync Adapter.

Alerts can be generated from Patient Monitoring systems or via workflows. When an alert occurs, the group or user associated with the assignment is notified via the Vocera VMP Adapter (for the Vocera Client), or the Vocera XMPP Adapter (for the Engage Client).

Self Assignment via the Voice Server

Caregivers can put themselves into groups and thus be linked to assignments. When they are included in a Vocera Voice Server group, that group is synchronized with a group on Vocera Platform via the Vocera Voice Group Sync Adapter and linked to an assignment via the Vocera Assignment Group Sync Adapter.

Alerts can be generated from Patient Monitoring systems or via workflows. When an alert occurs, the group or user associated with the assignment is notified via the Vocera VMP Adapter (for the Vocera Client), or a client device adapter, such as the Vocera XMPP Adapter (for the Vocera Vina Client) or the Vocera CUCM Adapter.

Vocera Messaging Platform (VMP) Adapter

The Vocera VMP Adapter allows for communication between the Vocera Platform and the VMP Server, allowing for alerts to be generated and cancelled, as well as synchronizing Vocera Platform devices with VMP users, and storing the alert responses received from the VMP Server for metric generation. The Vocera VMP Adapter is only required if the Vocera Collaboration Suite (VCS) application or the Vocera Voice Server is used in the final solution.

Assignment Group Sync Adapter

The Vocera Assignment Group Sync Adapter is used to map assignments to groups, and vice-versa. This provides the pivotal transformation from assignments received from an external assignment system, to groups which can be utilized by the Vocera Voice Server. In the absence of an external assignment system, the transformation from groups received from the Vocera Voice Server to assignments allows for proper routing of alerts and messages to the appropriate caregivers.

Assignment Manager Adapter

The Vocera Assignment Manager Adapter links assignments to location/bed when an external assignment system provides assignments by patient, and activates and ends assignments based upon dataset conditions. Activating assignments can be useful with systems with Epic, which can send assignments with start and end dates in the future. See the Understanding Epic Treatment Team Configuration documentation for additional details.

Voice Group Sync Adapter

The Vocera Voice Group Sync Adapter is used to synchronize the groups between Vocera Platform and the Vocera Voice Server. This synchronization is bi-directional, depending upon the configuration. The Vocera Voice Group Sync Adapter is only required if the Vocera Voice Server will be used in the final solution.

The Vocera Voice Group Sync Adapter requires a VAI Library in order to communicate with the Vocera Voice Server. The VAI Library is provided by the Vocera Adapter. Therefore, the Vocera Adapter must be installed, however, it is not necessary to have a configuration for the Vocera Adapter on the system.

External Staff Assignment System Adapters

The Vocera Care Team Sync integration allows for external staff assignment systems to provide the assignments for caregivers.

Examples of assignments systems that can be utilized are listed below. Access these adapter guides in the Vocera Documentation Portal for additional details.

Patient Monitoring System Adapters

The Patient Monitoring System adapters allow external patient monitors to provide data and alerts to Vocera Platform which can be distributed to caregivers as necessary. There are a variety of Patient Monitoring Systems that can be utilized with the Vocera Platform. Access these adapter guides in the Vocera Documentation Portal for additional details.